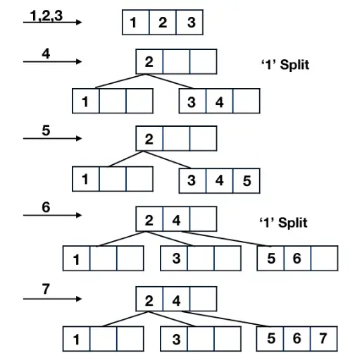
Q. 5 AB-tree of order 4 is built from scratch by 10 successive insertions. What is the
maximum number of node splitting operations that may take place?
(A) 3
(B) 4
(C) 5
(D) 6
Answer: (C)
Explanation:


Q. 5 AB-tree of order 4 is built from scratch by 10 successive insertions. What is the
maximum number of node splitting operations that may take place?
(A) 3
(B) 4
(C) 5
(D) 6
Answer: (C)
Explanation:

